Location: University of Toronto

(2023)

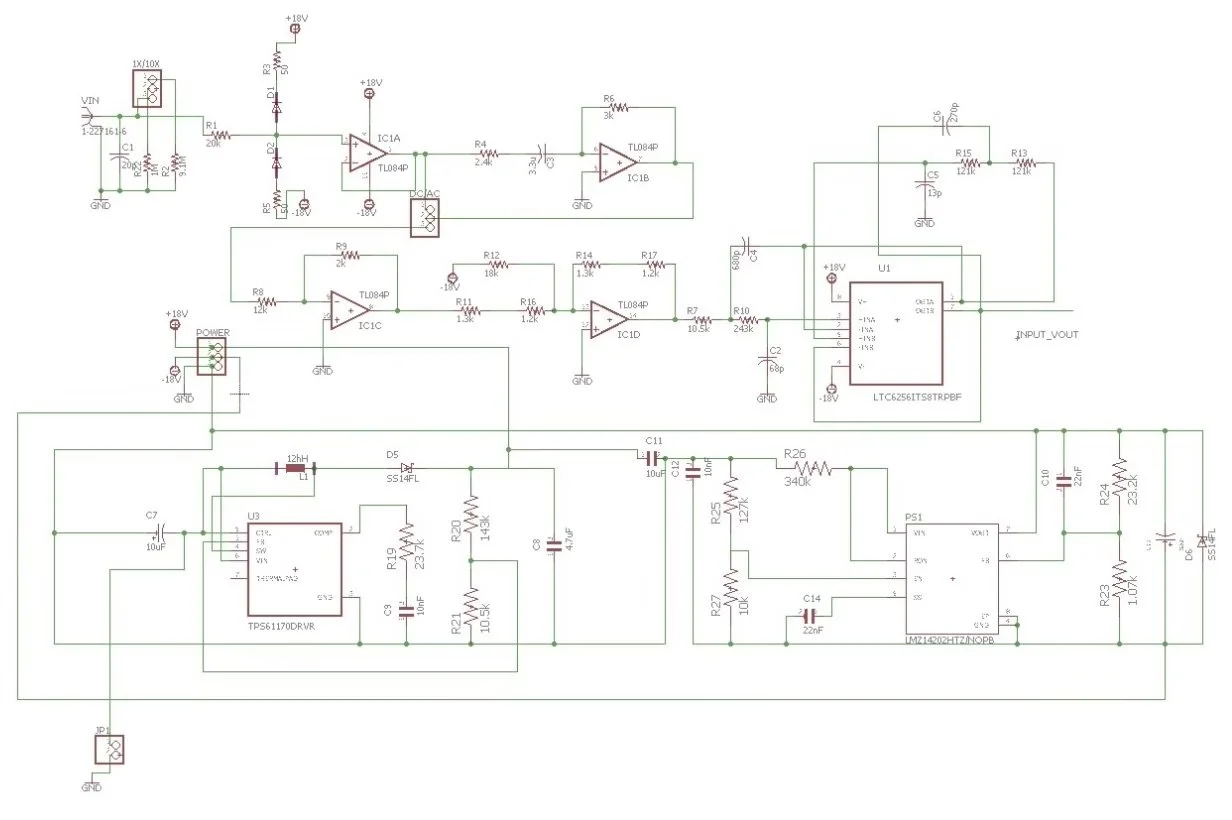
Circuit Design Project 1

Description:

  • Input Voltage: The circuit accepts a varying voltage signal ranging from -15V to +15V.

  • Output Voltage: The output voltage ranges from 0V to 5V, maintaining the same DC offset of 2.5V.

  • Mode Selection: The design includes a mechanical switch to toggle between:

    • 1X Mode and 10X Mode

    • AC Coupling Mode and DC Coupling Mode

  • Frequency Response:

    • The design attenuates frequencies up to and including 20 kHz.

    • It achieves an attenuation of at least -20 dB at 50 kHz.

  • Function: Converts one DC voltage to another, potentially with different polarity.

Previous
Previous

Component Casing for a Chemical Vehicle

Next
Next

Analysis of Battery Efficiency, Heat Capacity and CO2 Emission for Electric Scooters